第六届南京大学读书节 |
1.馆长谈读书节 |
2.活动安排 |
3.名家讲座 |
4.知识讲座 |
5.征文活动 |
7.微征文 |
8.征文比赛获奖名单 |
10.优秀勤工助学、志愿者 |
11.读书节图片集锦 |
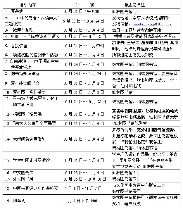
南京大学第六届读书节将于10月31日上午在仙林校区开幕,届时洪银兴书记等校领导及各相关部处的领导将出席开幕式,当晚,洪书记还将在仙林图书馆报告厅为广大师生作题为《如何看待当前的宏观经济形势?》的讲座。
本届读书节的主题是“书行天下 分享智慧”。加强与读者之间的沟通与互动是本届读书节的一大特色,我们希望通过这种方式,尽可能多地让师生了解图书馆并利用图书馆,更好地把握师生在教学科研中对图书馆的需求,从而做到有的放矢。我们专门印制了《南京大学图书馆使用指南》和《南京大学图书馆外文电子资源一览》,详细介绍图书馆的馆藏布局、特色服务与外文数据库资源等,为读者有效使用图书馆创造便利。在读书节期间,图书馆还将在仙林和鼓楼校区同时开展“充分利用图书馆资源,开启你的学术之旅”与“‘我的图书馆’我做主!”为主题的大型问卷调查活动,宣传图书馆的资源与服务,了解读者在使用图书馆过程中所遇到的困难,并就图书馆主页的更新改造向师生广泛征求意见与建议。此外,我们在仙林图书馆将组织两场大型的图书修补活动,指导读者与我们的工作人员一同修补图书。另外,我们还特制了数千个印有“南京大学第六届读书节”标志的环保袋方便读者借书时所用。
今年读书节已于9月22日以征文的形式拉开序幕,在读者中引起了强烈的反响。本次征文紧扣110周年校庆,以“110年的书香.我读南大”为主题,期望广大师生及校友通过自己独特的方式来读“南大”这本书,并抒发与这本书的不解之缘。征文将于10月24日截稿,11月2日在网上公布获奖结果,部分获奖佳作将刊登在“南京大学报-南京大学第六届读书节专刊”以及“南京大学图书馆通讯-南京大学第六届读书节专刊”。 征文将评出一等奖3名、二等奖6名、三等奖12名,分别奖励价值800元、500元和300元的电子产品。
除了上述征文,本届读书节还首次推出了微征文,通过南京大学图书馆微博的平台与广大读者互动,一日一主题,分别是:随手拍南京大学图书馆(10月31日)、适合秋天读的书(11月1日)、我最爱的读书地(11月2日)、我与图书馆的故事(11月3日)、如果我当一天图书馆员(11月4日),每日评出最佳微征文1名,优秀微征文名2名。
我们还将举办南京大学图书馆首届晒书会,为读者搭建一个换书、赠书与荐书的平台,今后将根据需要不定期举办。开幕式当天在杜厦图书馆大厅展示交换的图书均来源于2011届毕业生,图书馆已将这些书进行了登记,也将记录下这些书的流向。图书馆还拟在杜厦图书馆专设一教参书室,将同学们用过的教参书汇集起来,由学生自己来管理这些书的借阅。另外,图书馆在晒书会现场设了荐书区,备有书刊荐购表方便师生荐购时所用,“晒书会”后图书馆将对大家荐购的书刊进行系统梳理,处理意见将以邮件的方式及时反馈给师生。
读书节期间,图书馆还将举办各种类型的展览,如著名学者薛君度教授、著名地理学家郑资约教授以及美国圣约翰大学捐赠图书的精品展,中外文图书展,学生广告设计作品展以及中国书画经典名作进校园等。此外,1500余种的“南大人”文库也将在仙林杜厦图书馆设专室展示。
本届名家讲座我们邀请了洪银兴、王守仁、葛剑雄与叶兆言给我们做有关经济、文化与文学方面的专题讲座。
我们为师生精心准备了20场“图书馆知识讲座”,从10月14日起至11月下旬,讲座地点除了鼓楼与仙林图书馆报告厅,还将走进法学院、化院与商院等院系。
我校的各社团也积极参与到了读书节的行列,组织了丰富多彩的活动,古琴社、书画社的才艺展示;纪念辛亥革命一百周年座谈会;缅怀伟人励志书籍分享会;文学沙龙、猜谜语寻书香、走进葫芦张等活动。
广受读者欢迎的读书节活动内容如“唤醒沉睡的借阅卡”与“自由冲浪——电子阅览室免费开放” 等今年依然保留。本届读书节将依然评出2010~2011年度优秀读者10名与图书馆优秀志愿者与勤工助学者共计28名。
南京大学第六届读书节闭幕式暨颁奖典礼将于11月4日下午在鼓楼图书馆二楼报告厅举行。在闭幕式上将颁发各种奖项,闭幕式结束后将放映热门大片,晚上还有一场葛剑雄教授的讲座,欢迎广大师生踊跃参加。
期待着广大师生积极参与到读书节的各项活动中!


南京大学第六届读书节名家讲座之一

主 讲 人:洪银兴教授
主 持 人:洪修平馆长
讲座时间: 2011年10月31日晚18:30
讲座地点:仙林图书馆报告厅
如何看待当前的宏观经济形势?
洪银兴
当前的宏观经济形势得到了很多人的关注,包括CPI的问题,包括前段时间温州一些企业家出走的问题,也包括中小企业困难的问题,也包括国际上一系列的经济问题,谁都能谈上一些。但在大学这样的研究型机构中,更应该从理论上对一些现象进行分析说明。另外,现在对经济进行宏观分析,已经不可能仅对国内的经济现象进行观察,一定要观察整个国际的经济形势。现在是一个全球化经济时代,中国经济处在全球之中,不可能是一个封闭的系统。而我们现在所学的许多宏观经济学基本上是在一个封闭的环境中谈宏观的平衡。如果我们在一个宏观的国际的背景上来研究宏观经济学,我们会发现这么一个问题:尽管我们把一个企业管得很好,也可能把一个国家管得很好,但国际经济形势发生一个重大的变化之后,它可能使一个非常健康的经济出现严重的问题。所以我们现在研究经济时一定要关注世界的宏观经济形势。
一、世界经济危机及对中国的影响
08年爆发世界经济危机至今,全球经济呈W型状态。在出现经济危机以后,我曾经说,我们的经济可能会呈现V字型:从08年下半年到09年5、6月份,基本上到底,然后经济慢慢回升,形成一个V字型。然而从今年上半年的欧洲债务危机到美国债务危机,再到美国的信用评级下降,经济出现了第二次的停滞,所以现在经济已不再呈V字型,而是一个W型。由于美国的失业率高,它的消费非常疲软。美国经济和中国经济不一样:中国经济的增长主要靠投资推动,而美国经济增长的80%主要是靠消费拉动的。因此美国失业一增加就会出现消费的疲软,经济就出现问题。从2010年到2011年的第二季度,美国的经济在逐步倒退(如图,美国2010-2011年2季度经济增长率)。在这个背景中,我们可以看到欧美在经济危机以后又出现新的问题,主要是债务危机。主权债务危机就是政府债务危机。在世界经济危机爆发后,各个国家都采取了凯恩斯主义政策,即主要靠赤字财政刺激经济。首先是奥巴马政府拿出7000亿美元救市,随后欧洲国家也来救市。许多人都把这场危机的严重性比作上世纪30年代经济大危机,但在各国开始救市后,这个危机在09年看起来已经过去了,但问题在于当时的救市主要靠政府借债。现在的这些债务由谁来还,如果政府税收没有增长,财政没有增长,这些债务就没法还。所以主权债务危机从丹麦开始,到希腊、爱尔兰、西班牙、意大利、美国,向一个个国家蔓延。欧洲是中国第一大出口地,如果它活不过来,我们的外贸出口也会面临很大问题。我们现在讨论世界经济增长率主要看美国,因为美国的经济不管怎么差,还是世界经济的火车头。火车头若出问题,整个世界经济就要减慢。

再来谈谈美债危机和美债后危机。截至今年5月16日,美国联邦政府已经突破14.29万亿美元的法定举债上限。后来两党谈判通过了提高债务上限议案,看起来解决了问题,实际上却是一个非常妥协的方案。因为在同意提高债务上限的同时还有一个约束条件,即债务的偿还只能通过减少财政开支的办法,而不是增税的办法。这个方案施行后,尽管债务危机解决了,美债的后危机始终存在。后危机主要表现在政府财政支出减少。由于美国经济主要靠消费拉动,所以财政开支的减少就使经济的复苏受到严重阻碍,这样给美国的经济增长也带来严重的后果。另外,提高债务上限,美国将继续大印美钞,由于这些美钞要向全世界发行,这就等同于启动第三次量化宽松货币政策。美债危机后,紧接着国际评级机构标准普尔公司宣布将美国AAA级长期主权信用评级下调一级至AA+,评级前景展望为“负面”。这是美国历史上第一次丧失AAA主权信用评级,令全球经济前景再添不确定因素。美国产生巨大的金融风暴,并导致全球期货市场、汇率市场、债券市场和股票市场产生剧烈动荡。而主权信用评级的下降,其象征意义大于实质意义,象征这场世界经济危机没有结束,而且还在深化。
这场经济危机对中国经济产生了哪些影响?首先是债务危机、信用评级下降以后,弱化了美国经济增长预期,降低了中国所持有美国国债的价值。我们的外汇储备是3万亿美元,其中有三分之二是美国的国债。美国经济增长预期弱化以后,美元贬值,这样我们持有的美国国债的价值将受到很大的影响。其次是对中国造成了通货膨胀的压力。美元贬值,国际上的商品包括石油、矿石的价格都要上涨,这些价格的上涨将加大我国通货膨胀的压力。第三是造成了人民币对美元升值的格局。现在我们看到人民币汇率不断地创出新高,使我们的外汇储备缩水,增加了我国的出口成本。第四,美国和欧洲都进入了新一轮的紧缩周期,对中国的影响在于外部需求萎缩,冲击实体经济。因此,中国经济现在不能独立于世界经济之外来自己发展经济。
二、我国目前经济形势的分析
在这样的情况下,我们需要寻求对策。我们国家在08年爆发经济危机,到09年的6、7月份我们说我们已经走出了危机。后来我们又提了一个“后危机阶段”。“后危机阶段”就是指经济危机之后,经济复苏开始显现,但是复苏的基础不稳。为什么呢?仔细研究下,我们在08年爆发经济危机以后,温总理提出要拿出4万亿来救市,通过政府强的干预使经济尽快地走出危机。这主要靠的是政府投入。从市场的拉动看,主要靠三个市场,即房地产市场、汽车市场和以高铁为标志的公共设施建设,通过大的投入、大的需求,使我国的经济尽快地走出危机。问题是上述计划实施到现在,这三大市场有没有出现新的问题?首先是房地产市场由于不断调控,现在已经到了一个停滞状态,它的经济拉动力显然没有了。其次是汽车市场,因为要限制汽车的牌照以缓解交通拥堵问题,汽车市场也冷了下来。至于高铁,温州事件出现以后,高铁的超常规发展模式受到质疑,很多高铁的投资也停了下来。另外消费的作用也不明显,出口也严重下降。这就是我们在“后危机阶段”所面临的形势。
在这种背景下我们来看看中国的经济增长率(如图,我国2008-2011年1-3季度经济增长率),可以看出到11年整个经济增长又到了一个新的低点。我们可以说这是健康的回落。但是如果我国的经济一直处于低迷状态,没有新的刺激的话,并不是好事。我计算了下,我国从1978年到2010年,33年中间有17年我国的经济增长在10%以上,有7年在7%到10%中间,剩下很少大概五年左右,我们的经济增长在5%以下。1978年以来的33年中,大部分年份的平均增长率都在10%的水平。

经济低迷状态伴随的是我国的CPI指数自2010年以来一直居高不下(如图,我国2011年1-9月CPI),于是就要探究这次通货膨胀的原因。通货膨胀有三种类型。第一种是需求拉动。08年应对危机时,政府拿出4万亿救市,实际情况是进入市场的远远不止4万亿,中央政府拿出4万亿,地方政府也要拿钱出来,银行信贷也在扩大,08年实际上有10万亿的信贷进入了市场。这10万亿的流动性并没有完全消化掉,构成流动性过剩,形成了比较大的投资需求和消费需求,于是就形成了需求拉动型的通货膨胀。第二种是成本推进型。首先是农产品价格的上涨。我国的农产品上涨,并不是农民受益,主要是物流成本太高。农产品出来以后,流通中需要经过很多的环节,经过一个环节,加一次价。其次是能源价格的上涨。石油价格上涨幅度太大,燃料价格大幅度上涨并居高不下,带动整个物价的上涨。现在农产品价格、能源价格的上涨占到了CPI指数上涨的80%。再次就是收入和物价的轮番上涨。第三种类型就是输入型通货膨胀。这个因素作用不是主要的,但是影响也很大。因此我判断这次的通货膨胀是属于混合型的。它由多种因素造成,并不是一个单纯的因素。

三、中国应对危机应采取的宏观经济政策
接下来要判断下这次通货膨胀的严重程度。现在很多人对我国通货膨胀问题都是“严重”的评价。我的基本判断是我们对现在的通货膨胀有点反应过度。这就造成了我们国家今年以来连续提高准备金率,提高利息,实行严格的紧缩性经济政策。我们一般判断5%的CPI是警戒线,如果把这5%放在几年以前,我认为可以算。但是这新一轮的通货膨胀有些反应过度,为什么?首先看恩格尔系数。所谓恩格尔系数就是居民的食品消费在整个收入中的比重。以前收入中有40%多用于食品消费,现在恩格尔系数是30%多,也就是说老百姓对通货膨胀的灵敏度已经比不上恩格尔系数比较高时的灵敏度。从现象上看,过去几次通货膨胀大家都到商店抢购,这次并没有严重的抢购现象。在资本市场发展起来以后,人们所关注的市场已经不仅仅是商品市场,还有资本市场。大家现在对股票市场的关注度超过对商品市场的关注度。这样就造成了对通货膨胀敏感度下降。第二对流通中货币过多的问题,大家也有不同的反应。现在市场上流通的货币目前有78万亿,而GDP只有30多万亿,有人认为这说明我们的通货膨胀已经非常严重了。但是,货币需求有几种类型,其中最重要的是三大需求。第一,交易需求:市场商品交易总额,也可以说是GDP的总量。第二,投机需求:主要包括股票市场和房地产市场等,目前人们在投机市场花费的货币数额较大。第三,预防需求:储蓄。尽管发行了78万亿的货币,并不是说78万亿的货币全部都在市场上流通,不会都对流通中的商品价格产生影响。另外,我们当前的支付手段主要还是现金支付。因此,基于以上原因,我认为,我们对目前这么高的CPI应该高度关注,但是不应该反应过度。
那么应该如何应对这次通货膨胀的困境?一般的通货膨胀发生在经济处于高速增长的阶段,而这次出现在后危机阶段即尚未复苏的阶段。经济开始复苏,本来需要继续保持适度扩张的财政、货币政策,但面对通货膨胀,扩张性宏观政策不得不退出,转向紧缩性政策。本来资产(尤其是房地产)是消化流动性的重要途径,但面对过高的房地产价格,国家要调控房地产市场,控制房地产价格,难以起到消化流动性的作用。本来按照十二五规划的要求,应该普遍加快增加居民收入,但面对通胀形势,难以启动,无法以扩大消费需求来消化流动性。这样的后果就是:通货膨胀可能要持续一段时间,同时经济增长缺乏强大的推动力。以上就是我们这次宏观经济调控所遇到的困难。因此,我们需要正确估价宏观调控政策。所谓反通胀就是要消化流通中过多的货币,减少货币发行,从货币方面达到紧缩需求。紧缩银根有两大手段,一是提高准备金率,控制货币供给,这属于计划控制。二是提高利息率,这是一种市场行为,调节市场行为增加储蓄、减少消费,同时伴随着企业负担的加重,所以一般慎用这种手段。现在中国与国际市场呈现相反的宏观态势:美国等西方国家复苏不力,失业率高,实施刺激需求政策;我国出现通货膨胀,开始实施紧缩需求政策。但是反通胀收紧银根的代价也非常明显:失业率提高,增长率下降,中小企业融资困难。宏观经济有三个指标——就业、利息与货币。宏观经济政策应该既要关注物价,又要关注就业问题,不能有所偏废。在做出上述评价之后,我的基本观点是:应对这次通货膨胀的出路是在保障低收入者的前提下适度通货膨胀。因此我对当前的宏观政策有如下看法:第一,宏观调控政策是短期的,不能长期化。第二,在经济没有复苏的背景下,如果紧缩需求力度过大,产生的负面效应也会过大。另外,世界经济危机没有过去,外需严重不足,长时期紧缩银根产生的宏观效果不明显,需要辅以供给调节,如减税。宏观政策应该在保持经济增长和控制通胀之间达到一个均衡,选择一个合适的增长率和合适的通货膨胀率。因此我们需要紧的货币政策与适当放松的财政政策(减税)相配合。
南京大学第六届读书节名家讲座之二

主 讲 人:王守仁教授
主 持 人:洪修平馆长
讲座时间:2011年11月2日晚18:30
讲座地点:鼓楼图书馆报告厅
美国后现代现实主义小说
王守仁
今天我要和大家分享我的一些读书心得。我从事英美文学研究的时间比较长,于1988年在英国伦敦大学拿到博士学位后就回到南京大学任教,写过《美国文学史》、《英国文学史》等著作,应该说读过一些书,我感觉写史最重要的就是读书。有的书是好书,它的精神境界很高,各方面都不错,但是很难读;有的书很有意思,故事讲得非常精彩,但里面的内容不怎么样;还有的书确实很好,但读者不买账。凤凰出版社出版了一本《阅读的至乐——20世纪最令人快乐的书》,作者为读者挑选出20世纪50部作品,他的标准是好看又好读的好书,我推荐大家看看。美国耶鲁大学英语系教授哈罗德·布鲁姆写过一本叫做《西方正典——伟大作家与不朽作品》的书。布鲁姆从捍卫经典立场出发,主要推荐经典作家,包括英国的莎士比亚、意大利的但丁、德国的歌德在内,写了26位西方经典作家。在这里他假设每个人都像《鲁宾孙漂流记》中的鲁宾孙一样一个人到了一个荒岛,那么该带什么书。他开了一个40页的“荒岛书单”,都是从古希腊到现在的经典书目。但我看来这个书目,数量太多,读起来也会感觉很沉重,完成它非常困难。
我今天选择的题目是“美国后现代现实主义小说”,推荐几本一方面能带来阅读至乐,同时也是非常经典的几本好书。美国后现代现实主义小说是我这些年来感兴趣并一直关注的现象。后现代现实主义(Postmodern Realism),出自《哥伦比亚美国小说史》(The Columbia History of the American Novel,1991)。此书“后现代现实主义”一章的撰稿人是法蒂瓦教授,是主要研究墨西哥裔美国文学与文化的专家,他选了美国一些当代作家成为后现代现实主义作家,并把美国后现代现实主义和拉丁美洲的魔幻现实主义联系起来,把美国的后现代现实主义文学称为魔幻现实主义的第四时期,这样他就把美国后现代现实主义文学纳入到整个美洲文学的大框架内。法蒂瓦用比较多的篇幅介绍了拉丁美洲魔幻现实主义代表人物哥伦比亚作家加西亚·马尔克斯。法蒂瓦教授讲了他的著名的《百年孤独》,还讲了他的另外一本小说《迷宫中的将军》(The General in His Labyrinth)。他把这本小说称为后现代现实主义小说的样板。这是一部历史小说,所谓的将军就是拉丁美洲著名的革命家和军事家玻利瓦尔。小说描写了将军生命中最后七个月的时光。在马尔克斯的笔下,玻利瓦尔并不是解放者的英雄形象,而是精神沮丧、行将就木的病人。在法蒂瓦教授看来,《迷宫中的将军》让玻利瓦尔从解放者的圣坛上走下来成为一个普通人,表现为后现代的真实。它依从正史,但时时又游离于正史的框架之外,形成一种替代性的野史。仿佛历史学的样式被保存,但又因为某种原因提供了某种值得参照的创造。这就是说一方面有历史高度的真实,一方面又有很多的创造。《迷宫中的将军》这样一种后现代现实主义可以说是对现实主义新的创造。
后现代现实主义小说既保持了19世纪现实主义小说的纪实传统,又糅合了现代主义小说中常见的自我意识和后现代主义小说或前卫小说中对小说自身创作反思的特点。下面介绍几部作品看看是否这样。托尼·莫里森(Toni Morrison),美国黑人女作家,在1993年获得诺贝尔文学奖。莫里森把写作看成一种了解的方式、感知的方式或者思考的方式。她的主要作品是勾勒美国黑人百年历史画卷的四部曲:Beloved(1987),Jazz(1992),Paradise(1998),Love(1993)。我们这里主要介绍她的第一部作品——Beloved,中文译作《宠儿》。这部小说的故事发生在美国南北战争结束后的1873年,美国南方的农村。小说取材于美国南方逃亡的黑奴玛格丽特••贾娜杀死自己的孩子以使他们免受奴隶制残害的真实事迹。杀婴事件是小说的中心情节。莫里森在访谈中说,唯一有资格能够对她的母亲的行为进行批判的就是被杀死的女儿。所以小说中出现这个“宠儿”,一个鬼的形象。莫里森有意把这个宠儿刻画得很含混,一方面很像个鬼,但同时小说又提供其他的解读暗示她其实是个人,从非洲贩卖而来,是个有血有肉的女奴,这里就有了两重性。莫里森讲述的这个鬼的故事又符合非洲宗教的思想,因为在非洲人看来生与死的界限本不是那么清晰。这样来讲宠儿这个形象就具有后现代主义的真实。
传统现实主义小说家认为,一部好的作品要能够吸引读者必须具备一些基本的要素,如精彩的故事情节、丰满的人物形象以及通过叙述描写来营造出一种真实感。其中生动、持续的虚构梦境是小说里的一个重要观念,就是要让读者能够走进逼真的梦境,目睹情景、人物和事件,这个梦境是细节创造出来的。细节是小说的生命线。后现代主义对真实这个观念本身进行质疑,视真实为虚构物。但是不少后现代实验作品破坏这种生动持续的梦境之法则,作者的自我意识高度膨胀,缺乏可读性,遭到读者的排斥。我再介绍一下唐·德尼罗(Don DeLillo),他被文学史列入后现代主义小说家名单,但是我们读他很多作品就发现他并未放弃传统,而是以高超的艺术手法假设一些引人入胜的故事,作品当中有很多现实的成分,因此受到很多批评家和读者的欢迎。他的几部作品是White Noise(1985),Libra(1988),Underworld(1997)。他的小说作品关注世界局势,当代历史,社会的变迁。这里着重讲一下他的另一部作品《国际大都市》(Cosmopolis,2003),这是911事件以后他推出的一部新作,故事的地点放在美国的国际大都市纽约,讲的是主人公帕克一天要做的事情——找一家理发店剪头发——就是这么一件简单的事情,但是完成起来并不容易。帕克是28岁的亿万富翁,开着豪车一路从东到西,期间观察着路上的形形色色,最终被杀死。这部小说有一些值得注意的地方,一个就是细节的真实,特意营造一种使读者身临其境的感觉。但是另一方面,《国际大都市》的许多情节又是虚构出来的,很多事件在现实生活中不可能发生。所以这部小说就是具有逼真的外表,而故事本身又对这种真实进行了颠覆,解构了梦境,形成了表面逼真与情节夸张之间的张力,以独特的方式反映了当代美国社会的问题,亦真亦幻。
文学是想象的产物。小说家的工作就是通过想象力来进行虚构,创造出另外一种现实——替换性现实。而读者阅读文学作品的期待就是自愿来展示各种不幸,进入虚幻的梦幻世界。菲利普·罗斯(Philip Roth),一位犹太作家,作品中的犹太特点比较明显。他的小说就是构思奇妙,常常出人意料。我主要介绍他其中一部小说——《反美阴谋》(The Plot Against America),讲得是一个虚构的历史事件:第二次世界大战后的1940年6月,美国要举行总统大选,罗斯福代表民主党正在争取第三次连任,共和党实行孤立政策,提名飞行英雄林白为总统候选人,林白表现出明显的反犹情绪,主张美国中立,不要卷入欧洲战争,所以他的竞选口号就是“选林白,或者选战争”。最终林白以压倒性的优势击败罗斯福赢得大选。在作者笔下,美国朝法西斯主义国家发展,反犹主义情绪在全美蔓延,到处爆发冲突骚乱。很明显作者编造了一个“替代性过去”,因为历史上林白从未成为共和党候选人。但1940年确实有一部分共和党孤立主义者曾经想让林白来竞选总统。林白确有其人,曾是法西斯主义的崇拜者,1941年林白还发表公开讲演鼓动美国人拒绝参加反法西斯战争。《反美阴谋》从根本上来说就是以现实事件为基础,具有细节的真实,事件安排上环环相扣,显示出罗斯对传统现实主义逼真情节的技巧运用的炉火纯青,营造历史逼真的幻觉。作为一名严肃的作家,罗斯始终关注社会现实,他的小说并非语言游戏,而是传达了作者对时代和生活的真知灼见,这使他的作品具有社会意义和教育功能,也使作家本人有别于那些语言实验的后现代实验派作家或前卫作家。这也是我们将其界定为后现代现实主义作家的一个特征——关注现实,思考现实,以独特的方式来反映现实。
下面介绍多克托罗(E. L. Doctorow),他的《拉格泰姆时代》(Ragtime) 是一部后现代主义的经典小说,故事发生在二十世纪初的美国纽约,主要线索是黑人乐手克豪斯,购买了一辆福特7型汽车去参加演出,途中遭遇白人总督的无理拦截,消防队长康克林砸毁了他的汽车。克豪斯希望通过警察局律师讨回公道,但没有人替他伸张正义,他的未婚妻塞拉去找到访的美国副总统申诉,被便衣警察当做刺客遭到殴打,被彻底激怒的克豪斯决定报复,炸毁了几个消防站,并占领了银行家摩根的图书馆,跟警方进行谈判,要求康克林在众目睽睽之下把福特汽车修好,否则他将要把藏有华盛顿亲笔信和许多珍贵文件的摩根图书馆炸掉,克豪斯的要求被满足之后他再走出图书馆,被警察开枪打死。故事肯定是虚构的,多克托罗对总督的描写超越了历史时限,带有二十世纪六十年代美国民权运动的痕迹,也就是用现代观念重构过去。我进行介绍的他另一部后现代主义作品是《进军》(The March),这部小说中一些后现代主义的缺陷较少,真实感很强,人物跃然纸上。“进军”是指美国南北战争期间北方著名将领谢尔曼(William T. Sherman)率领六万大军长驱直入南方叛乱的三个州,六个月内行程一千公里,沿途摧毁铁路桥梁,放火烧城镇,扫荡种植园农场,对南方的社会生活造成严重破坏,加速了南部同盟的崩溃。小说再现了波澜壮阔的历史事件。谢尔曼将军在南方实行毁灭性政策,令敌军闻风丧胆,但同时又是一个富有仁慈心的将领。小说在极其真实的同时极其虚幻,悬念丛生。《进军》也展示了多克托罗精彩的讲述故事的能力。
我今天主要就是介绍这几部作品:《宠儿》、《国际大都市》、《反美阴谋》和《进军》。在这几部作品中,基本上看不到后现代主义实验作品、前卫小说里常有的语言实验游戏,怪诞的事件以及将现实生活束之高阁的态度。这几部小说还是属于比较严肃的关注现实的作品,关注社会,风格平实,故事精彩,富有教育意义,所以把它们称为后现代现实主义小说是恰当的。早在1979年,美国典型的后现代主义作家约翰·巴斯(John Barth),他曾对什么是后现代主义小说提出自己的看法。他心目中理想的后现代主义作家无论是对现代派的前辈,还是十九世纪现实主义经典小说家,既不简单否定,更不机械模仿,而是对这两种传统写作进行综合和超越。想象是将文学作品区别于其他形式的写作的根本标志,想象对我们人类也特别重要,人类区别于其他事物的根本标志就是人类会想象。小说家通过奇妙的构思和逼真的细节描写,构筑亦真亦假的梦幻世界,帮助读者来复活久远的记忆,认识社会,体验人生,获得知识。
南京大学第六届读书节名家讲座之三

主 讲 人:葛剑雄教授
主 持 人:洪修平馆长
讲座时间:2011年11月4日晚18:30
讲座地点:鼓楼图书馆报告厅
中国文化能走向世界吗?
——葛剑雄教授讲座小记
11月4日晚,复旦大学著名学者葛剑雄教授在鼓楼校区图书馆二楼报告厅为南大师生作了题为“中国文化能走向世界吗”的精彩讲座。葛剑雄教授围绕什么是中国文化,中国文化的基本特点,中国文化如何走向世界以及在未来世界中的地位为何等几个大家比较关心的、也是现时今的人们时常会反思和追问的问题发表了自己的看法。
中国文化要走向世界,首先应当对何为“中国文化”有一清楚之认识。而对于这一看似再平常不过的问题,现实中人们未必有真切的了解和认知,甚至还存在诸多的误解之处,而且这些误解更经常地以真理的面目通过某些媒体以及其他方式进行传播。因此,葛剑雄教授指出,如果这些误解不消除,如果不对“中国文化”为何有一清晰的认识,我们的文化要走向世界也就无从谈起。
按照葛剑雄教授的观点,文化是一个内涵非常丰富的概念,他引用马克思的话指出,所谓“文化”就是人们通过一定的生产、生活方式形成的生活习惯和行为规范。这些习惯、规范指涉的范围是十分宽泛的,从而也就意味着文化的内涵也是十分的繁琐。葛剑雄教授说:“我所谈到的文化主要是一个空间跟地理的概念”。从空间和地理的含义上来界定中国文化,这是葛剑雄教授的一个基本立场和出发点。从这样一个角度和立场来看,葛剑雄教授认为,“中国文化”主要包括以下三个方面的含义:
其一,指历史上中国境内包括藩属国在内的文化都属于中国文化的范畴。比如从历史上来看,朝鲜、越南等都是使用中国的文字,实际上也应属于中国文化的范畴。
其二,现今中国境内包括所有民族在内的文化也即中国文化;
其三,仅指作为中国文化主体的汉民族文化。这即是我们常谈的中国文化,实际上也即狭义上的中国文化。
即使如此,葛剑雄教授认为,汉民族文化本身也是多元的,“炎黄子孙”的说法只是为了表达一种文化认同。其实在历史的发展过程当中,她吸收了诸多其他民族比如游牧民族的文化。如历史上的匈奴、鲜卑、羯、氐、羌以及百越等少数民族,就早已经融入到汉族中间来了。汉武帝时期的重臣金日磾,曾经接受汉武帝的托孤重任,而其本身是匈奴之子;又如白居易,其祖先自中亚九国之一的白国迁徙而来,属昭武九姓后裔,迁居中国后始姓白;郑和是云南的回族人等等。可见,历史上一直以来汉民族就是在与其他少数民族的紧密交流和融合的过程中发展、演进的。
同时,葛剑雄教授更指出,从这些历史上的民族融合来看,显然我们不能简单地得出农业民族一定都优于牧业民族,而是各有所长,甚至农业民族也有学习牧业民族的优秀文化的必要。因为任何一个群体不可能每一项都发达,有所长则有所短。葛剑雄教授举例来说:比如一些少数民族由于语言文字的落后,日常生活中需要借助一些特殊的声音或肢体动作来交流信息、宣泄感情,这些反而促成了音乐、舞蹈等艺术的发达。战国时期的赵武灵王首先学习了游牧民族的胡服骑射,以后汉族军队中骑马逐渐取代了驾驶战车。孔子的时代,汉族人的坐姿是席地盘腿而坐,受到胡人的启发方始采用坐具——胡床,以后又发展出各式各样的凳子、椅子等。可见,一些与我们生活关系密切的生产、生活方式都是外来的。
当然,也有少数民族学习汉族的地方,葛剑雄教授认为,这就是茶。茶最初是南方的汉人开始引用的,传到个少数民族那里去之后,就成为了他们极为依赖的饮品。而对南方的汉人来说,他们较为希求的是少数民族的马匹,于是形成了著名的茶马互市。茶马互市实际上也反映出农业民族与牧业民族在文化上各有千秋。所以,葛剑雄教授指出,当讲到中国文化时,不要局限性地认为汉族的文化多么先进发达,而应当从一种文化融合以及个民族之间的交流的角度来加以审视。
正因为中国文化内涵上的多层次性,意味着其特点也是多方面的,主要表现为以下几个方面:
其一、具有在相对封闭的环境中独立发展的特点。这是由中国的地理环境所决定的。中国的地理环境即东面临海,西面是广袤的欧亚大草原和高大绵延的喜马拉雅山脉,中国文化就是在这样一个封闭环境中独立发展起来的。
其二、历史的延续性特点。延续性其实是由封闭性导致的,而中国文化的延续性在世界范围内是独一无二的。
其三、文化的融合性特点。军事上的征服者最终成为文化上的被征服者,例如匈奴、鲜卑、女真等非汉族的征服者,最终都被汉化了。即便是外来的宗教,流传到中国后都需要中国化之后才能传播。
其四、开放却不传播的特点。这一特点某种程度上也是与中国封闭的地理环境联系在一起的。
而对于人们之前一直认为的中国文明是非常先进的,中国的文化领先世界。葛剑雄教授认为这种观点和看法既过于简单化也是片面的。因为精神文明是不可比较的,物质文明一般可比,但有其适应性。精神文明不存在可比性,但存在人类共同的价值观(普世价值)。但即使如此,我们也要肯定精神文明是不能够比较的,特别是当一种认识上升到信仰的阶段之后,比如宗教信仰,只能采取相互间的尊重,而不能比较哪个先进。这个比较的过程必须有相互之间充分的理解和交流,如果没有相互的理解和交流,就不可能发生作用。
因此,对于中国文化能不能走向世界的问题,葛剑雄教授认为,首先应当考虑要不要的问题。当然要!而之所以历史上这么长时间中国文化都没有考虑要向外传播,葛剑雄教授认为,是因为传统的中国文化有着高度的文化自信。这种自信决定着中国文化必定能够走向世界,但走向世界的首要目的不是传播。葛剑雄教授指出,有人认为要向世界传播中国文化,这对于中国文化这样一个开放而不传播的文化体而言,单纯追求传播的目的几乎是不可能的。至于有的人认为要用中国文化救世界,葛剑雄教授认为这是没有道理的。中国文化要走向世界,主要目的应当不是向世界传播中国文化,而是为了让世界了解、认识中国文化。如何让世界了解中国文化?就是通过文化的“中国制造”,把我们的文化做成商品。葛教授指出,文化商品的推广不在于意识形态,而在于其实用性和商品价值。因为文化观念(精神文明)无法推广,除非通过硬实力强制推行。其实文化交流有一个很重要的途径就是翻译,它是突破语言障碍的重要捷径,然而这是现时今我们不大重视的方面。
葛剑雄教授指出,现代社会从近代化到全球化,科技的发达使得物质交流的障碍已不复存在。但是,对于精神文明之间的交流而已,由于不同的文明、文化之间难分优劣,这种相互之间的交流将长期存在。以前我们对文化强调“己所不欲,勿施于人”,而在今天文化交流日趋频繁的情况下,我们如何做到“己所欲,施于人”呢?是通过我们到处传播呢,还是让人家自己选择呢?显然应当是后者。同时,这种选择应当建立在相互理解、相互欣赏的基础之上。在全球化的同时,保持不同文化的独立性,避免因快速、高度的融合造成不可弥补的损失,这是当今时代文化交流的重要价值诉求和方向。因此在文化交流中,重要的应尊重主人的选择,并给予可能的帮助。
针对现在存在的一个误解,即认为软实力没有多大用处。葛剑雄教授认为,其实这是不对的,软实力可以通过硬实力来起作用,对于文化来说也就是通过文化产品来实现。软实力主要对内,对外的作用有限,要转化为硬实力才有用。
对于中国文化未来在世界中的地位,葛剑雄教授的看法是:“有望起更大作用,产生更大影响;但总体上只能与经济的发展同步,一定时期或者某些方面是可以超越或者落后于经济发展,但却绝不可能产生文化突然间全面超越经济的奇迹。对于传统中国文化而言,葛剑雄教授认为,纯粹的传统中国文化将不复存在,如果要保存纯粹的传统中国文化,只能通过历史学家和各方面的专家加以保存,而不能寄希望于普通民众;同时应该明白的认识到,不管将来中国文化怎样强大,中国文化也是不可能主宰世界——当然其他文明也不可能主宰中国或主宰世界”。因此,葛剑雄教授最后引用费孝通先生的一句话来概括中国文化走向世界应持有的态度,这就是:“各美其美,美人之美,美美与共,天下大同”。
知识讲座系列 时间安排
10月26日(星期三)下午16:00
加速知识创新与技术革新—专利文献工具帮助您
汤森路透资深培训经理 张帆
鼓楼图书馆二楼报告厅
10月27日(星期四)下午16:00
站在巨人肩膀上,助力学术科研—iGroup物理数据库
iGroup亚太资讯集团培训师 郭宁扬
鼓楼图书馆二楼报告厅
10月28日(星期五)晚上18:30
快乐科研与写作—Web of Science?(SCI/SSCI/AHCI)数据库的有效利用
汤森路透资深培训经理 张帆
鼓楼图书馆二楼报告厅
10月31日(星期一)下午16:00
ProQuest系列数据库检索与利用—ProQuest助你获取英美早期经典期刊、英国外交文件与下院议会文件、美国政府解密档案、全球学术期刊与博硕论文!
ProQuest培训与市场主管 王剑飞
鼓楼图书馆二楼报告厅
11月1日(星期二)晚上18:00
走进图书馆,畅游新东方—新东方多媒体学习库带给你另类新东方
新东方专职培训师
仙林图书馆报告厅
11月1日(星期二)下午16:00
馆藏电子资源概况及主要中文全文数据库的检索与利用
图书馆参考咨询部副研究馆员 徐松
鼓楼图书馆二楼报告厅
11月2日(星期三)下午16:00
人文社会科学相关外文电子资源介绍
图书馆参考咨询部 刘舒曼 博士
鼓楼图书馆二楼报告厅
11月2日(星期三)下午15:00
国外法学核心期刊介绍及HeinOnline数据库对法学学术研究的帮助
Wells副总经理 戴维 先生
逸夫管理科学楼1101室
11月2日(星期三)下午16:00
“北大法宝”法律检索系统使用培训
北大英华科技有限公司 张佳
逸夫管理科学楼1101室
11月3日(星期四)晚上18:30
馆藏电子资源概况及主要中文全文数据库的检索与利用
图书馆参考咨询部副研究馆员 徐松
仙林图书馆报告厅
11月4日(星期五)晚上18:30
如何有效地利用图书馆的资源和服务
图书馆流通阅览部参考馆员 袁晓园
仙林图书馆报告厅
11月8日(星期二)下午16:00
学术榜权威工具检索
图书馆资深研究馆员 何小清
鼓楼图书馆二楼报告厅
11月9日(星期三)下午16:00
国内外学位论文网络资源检索
图书馆查新站负责人 朱伟伟
鼓楼图书馆二楼报告厅
11月10日(星期四)下午16:00
《维普期刊资源整合服务平台》在教学、科研中的应用和价值
维普资讯资深讲师 雷蕾
鼓楼图书馆二楼报告厅
11月16日(星期三)下午15:00
Westlaw International和Westlaw China万律法律数据库的基本使用方法
Westlaw培训师 张静 女士 法学硕士
逸夫管理科学楼1101室
11月16日(星期三)下午16:00
法学教学与实证研究的专业平台—北大法意数据库
赵臣臣
逸夫管理科学楼1101室
11月18日(星期五)下午14:00
经济信息平台—国研网的使用方法和技巧
国研网专职讲师
商学院安中楼502室
11月23日(星期三)下午16:00
开启知识之窗 领略文献风采—图书馆馆际互借和文献传递服务
图书馆参考咨询部 副研究馆员 朱影
鼓楼图书馆二楼报告厅
11月24日(星期四)下午16:00
化学化工电子文献的检索
图书馆查新站 宋玉梅 博士
化学化工学院报告厅
11月24日(星期四)下午16:10
生命科学相关电子资源的检索与利用
图书馆查新站参考馆员 陈秋宜
生命科学学院 西南楼307
在南京大学第六届读书节活动中,根据图书馆的读者图书借阅情况及个人实际表现,以下老师和同学被评为2010-2011年度优秀读者 :
|
姓名 |
所在院系 |
|
|
1 |
许 钧 |
研究生院 |
|
2 |
武秀成 |
文学院 |
|
3 |
陈蕴茜 |
历史系 |
|
4 |
陈 燕 |
文学院 |
|
5 |
曾仕权 |
法学院 |
6 |
冯 庆 |
文学院 |
7 |
兰 添 |
匡亚明学院 |
8 |
许 勇 |
文学院 |
9 |
牟秋嘉 |
文学院 |
|
10 |
肖腊梅 |
外国语学院 |
深厚的文化底蕴,悠久的人文积淀,即将迎来110年华诞的南京大学,是书香四溢的殿堂,也是一本厚实精彩的书。在举办 “南京大学第六届读书节”之际,我们面向全体师生和广大校友征文。征文题材围绕母校南大,可写下您对母校的品读,写下您的读书生活,写下您感悟的南大风物人事,写下有关一本书或一所百年名校的意义世界。
本次征文以“110年的书香·我读南大”为主题,体裁不限,1500字以内为宜。征文从即日起,至10月24日截稿,11月2日在图书馆主页公布获奖结果。来稿可以以纸质书信投递,也可以发送电子邮件,敬请在信封或电子邮件主题中注明“第六届读书节征文”字样。(电子邮件请以WORD纯文本附件形式发送,请务必写上作品题目并在文末注明作者真实姓名、院系年级或详细的通讯地址及手机号码)。投稿地址:南京大学校报编辑部,联系人李颖,电子邮件地址:nandaliying@163.com 。
本次征文,共设一等奖3名,二等奖6名,三等奖12名,分别奖励价值800元、500元、300元的奖品;部分获奖佳作将刊登在“南京大学报*南京大学第六届读书节专刊”以及“南京大学图书馆通讯*南京大学第六届读书节专刊”。欢迎广大师生及校友积极参与,踊跃投稿。
投稿地址:南京大学校报编辑部,联系人李颖,电子邮件地址:ndzhengwen@126.com。
本次征文,共设一等奖3名、二等奖6名、三等奖12名,分别各奖励价值800元、500元、300元的奖品;获奖作品将刊登在“南京大学报?南京大学第五届读书节专刊”;部分精彩作品也将组织小型的作品朗诵会。欢迎广大师生积极参与,踊跃投稿。
|
南京大学图书馆 《南京大学报》编辑部 南京大学出版社 2011年9月21日 |

在南京大学第六届读书节活动中,“ 110年的书香·我读南大 ”主题征文获奖名单:
一等奖(3个)
|
题目 |
作 者 |
所在院系 |
|
|
1 |
书染华年,在路上 |
李 萍 |
哲学系 |
|
2 |
南大树魂 |
姚彦琦 |
文学院 |
|
3 |
叶落芳华 |
张 迪 |
历史系 |
二等奖(6个)
|
题目 |
作 者 |
所在院系 |
|
|
1 |
牵系 |
石慧中 |
文学院 |
|
2 |
图书馆里的邻居 |
李訒言 |
哲学系 |
3 |
七年之约 |
巢彦婷 |
文学院 |
4 |
书?时光 |
宋 慧 |
文学院 |
5 |
读你 |
王骁琦 |
化 院 |
6 |
流尽年光是此声 ——南京大学之流光碎影 |
吕 权 |
化 院 |
三等奖(12个)
|
题目 |
作 者 |
所在院系 |
|
|
1 |
书香传承 |
黄文畅 |
商学院 |
|
2 |
仙源何处寻 |
王 鹤 |
文学院 |
3 |
从银杏树到古梧桐 |
雷乡丰 |
商学院 |
4 |
植有爬山虎的庭院 |
马泰祥 |
文学院 |
5 |
你——致一百一十岁的南大 |
吴雨晴 |
外 院 |
6 |
南国正清秋 |
王林知 |
文学院 |
7 |
秋日私语 |
段李峄 |
外 院 |
8 |
莺啼序?重阳 |
吕 昂 |
哲学系 |
9 |
不与文学说再见 |
韩晓婵 |
文学院 |
10 |
2011?秋发 |
沈倩倩 |
信管系 |
11 |
读南大 |
石 慧 |
信管系 |
12 |
金陵:四年两岸三地,书香满溢 |
刘 妍 |
文学院 |
最佳奖(5名)
黄永勤 侯印国 付渝丹 庄蕾 文珊辉优秀奖(11名)
蒋婉洁 魏春亮 陈丽婷 齐彧 陈瑶姬 韩生伟 吴夙慧 邓少菲 黎景景 邱金泉 倪志刚
鼓楼校区图书馆优秀勤工助学者名单(5 位)
柳润涛(历史系) 刘 静(历史系) 曹 鑫(大气科学学院) 裴甲军 (哲学系) 陈明艳 (政府管理学院)鼓楼校区图书馆优秀志愿者名单(3 位)
曹力丹 (匡亚明学院) 张培培 (生科院) 杜瑞芳 (现代工程与应用科学学院)
仙林校区图书馆优秀勤工助学者名单(10 位)
徐正洋 (工程管理学院) 张 正 (工程管理学院) 梅 寒 (政府管理学院) 石远雷 (工程管理学院) 刘志坚 (医学院) 胡栋华 (化学化工学院) 李春艳 (法学院) 李腾飞 (软件学院) 曹明明 (大气科学学院) 金 剑 (政府管理学院)
仙林校区图书馆优秀志愿者名单(10 位)
卢广亮 (地球科学学院) 任 荷 (法学院) 钟丽雯 (历史系) 杨 飞 (信管系) 牛雅雯 (文学院) 潘丽芳 (商学院) 李 蒙 (商学院) 杨宇菲 (信管系) 崔飞飞 (地理海洋学院) 钱亚娟 (材料系)